园艺园林学院

理论学习

首页 > 理论学习 > 正文

喜报|我院《果树生产技术》课程认定为输出中国优质职业教育国际化数字教材项目

发布者:朱亮  时间:2024-11-11 21:54:33  浏览:

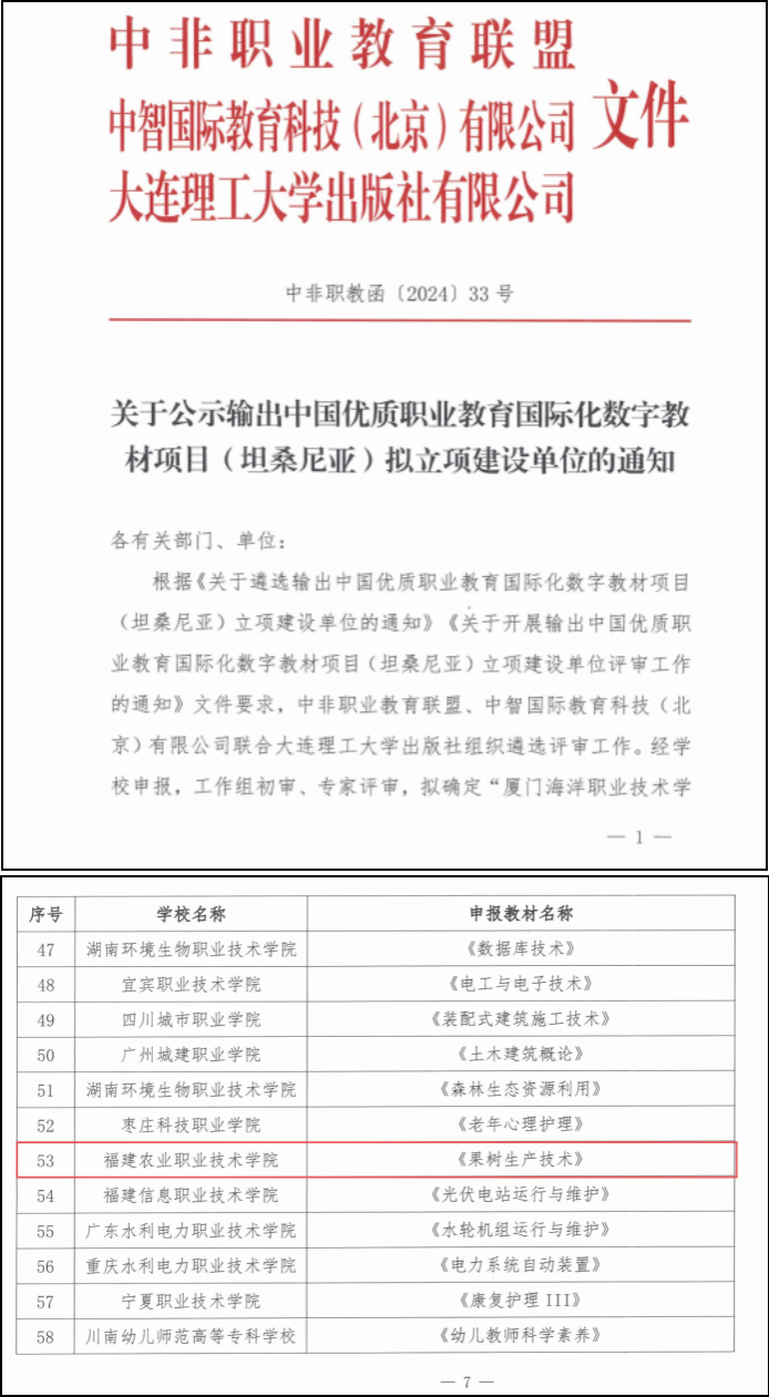
11月11日,中非职业教育联盟联合中智国际教育科技(北京)有限公司、大连理工大学出版社有限公司印发《关于公示输出中国优质职业教育国际化数字教材项目(坦桑尼亚)拟立项建设单位的通知》中非职教函〔2024〕33号,经学校申报,工作组初审、专家评审,拟确定88门教材纳入此次中国优质职业教育国家化数字教材输出坦桑尼亚项目。其中我校被认定为该项目的建设单位,园艺园林学院王会全老师主持的《果树生产技术》被立项为国际化数字教材建设项目。

296E5


学校地址:福州市南郊相思岭 | 首山校区:福州市仓山区上三路190号
版权所有:Copyright @ bat365在线登录网站注册赠送36 | 园艺园林系
闽ICP备05001875号