• 欢迎访问bat365在线登录网站注册赠送36现代农业技术学院
现代农业技术学院
  • 首页
  • 学院简介
    • 学院介绍
    • 组织机构
    • 学院领导
    • 学院荣誉
  • 新闻动态
  • 专业建设
    • 校内实训基地
    • 校外实训基地
  • 师资队伍
    • 师资概况
    • 现代农业教研室
    • 食品科技教研室
  • 党建工作
    • 党建动态
    • 党务公开
  • 团学工作
    • 奖助贷
    • 学生管理
    • 团建工作
  • 招生就业
    • 专业简介
    • 就业指导
    • 创业教育
  • 师生风采
当前位置: 首页 >> 团学工作 >> 团建工作 >> 正文

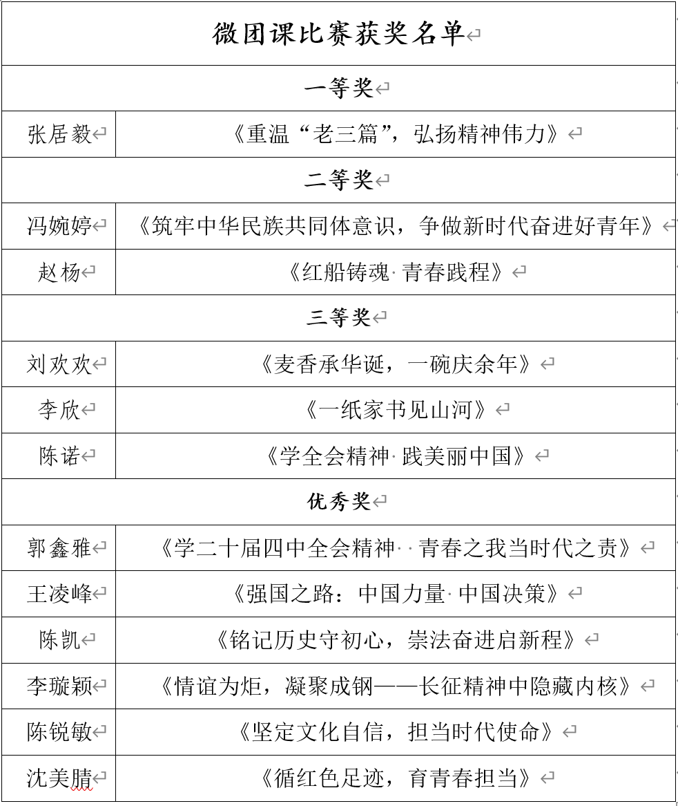
团课铸魂青春担当|现代农业技术学院微团课比赛圆满落幕

发布者: [发表时间]:2025-12-26 [来源]:现代农业技术学院 [浏览次数]:


团课声里悟思想,青春笃行显担当。12月25日晚,现代农业技术学院微团课比赛在教学2号楼212教室顺利举行。学院党总支欧高政书记出席活动并给予指导,学院团委书记吕焕老师、辅导员林春发老师、张泽坤老师等担任评委嘉宾。各团支部书记与学生代表到场交流学习。

决赛现场氛围热烈激昂,12位选手各展风采。他们聚焦习近平新时代中国特色社会主义思想、党的二十届四中全会精神、铸牢中华民族共同体意识、纪念抗战胜利八十周年等主题,结合党史和团史中的感人故事,从青年视角切入,用生动的语言、鲜活的事例,讲述了红色传承、政策温度与时代成就。选手们或深情回顾历史,或激昂展望未来,通过“小故事”阐释“大道理”,以“小切口”反映“大主题”。现场互动频频,掌声不断,展现出我院团员青年扎实的理论素养、炽热的家国情怀与昂扬的青春风貌,真正实现了让团课“活”起来、让思想“亮”起来、让青年“动”起来的教育效果。

吕焕老师在点评中充分肯定了选手们的精心准备和精彩表现,鼓励大家以赛促学、以讲促行,将学习成果转化为推动团支部建设、服务同学成长的实际行动,在日常学习和生活中继续讲好中国故事、发出青年强音。

欧高政书记在总结讲话中指出,本次团课比赛不仅是一次团课技能的比拼,更是一次深刻的理想信念教育,一次增强组织凝聚力的生动实践。他对全院团员青年提出三点希望:一要坚持政治引领,夯实思想根基。始终与党同心、跟党奋斗,筑牢听党话、跟党走的思想自觉和行动自觉;二要强化责任担当,提升服务能力。以过硬的本领和务实的作风服务青年成长,让共青团成为青年想得起、找得到、靠得住的温暖家园;三要胸怀“国之大者”,勇担时代使命。将个人理想融入党的人民的事业之中,既要志存高远,也要脚踏实地,努力成长为堪当民族复兴大任的时代新人。

此次“团员讲团课”活动旨在打破“老师讲、学生听”的传统模式,让青年站上讲台、成为主角,用“身边人讲身边事”,实现“青年影响青年”。活动激发了基层团组织活力,增强了团课的亲和力与感染力,是学院推进青年思想政治引领工作创新的一次生动实践,进一步凝聚了青年共识。


学校地址:福州市南郊相思岭 | 首山校区:福州市仓山区上三路190号
版权所有:Copyright  ©  bat365在线登录网站注册赠送36  |  现代农业技术学院

联系电话:系办①0591-38510384,系办②0591-38510366
闽ICP备05001875号 | 闽公网安备35018102000305号

扫一扫手机访问